SYARIFTECH
Engineering Solution
Beranda
Profile
Tentang Kami
Visi dan Misi
Perizinan
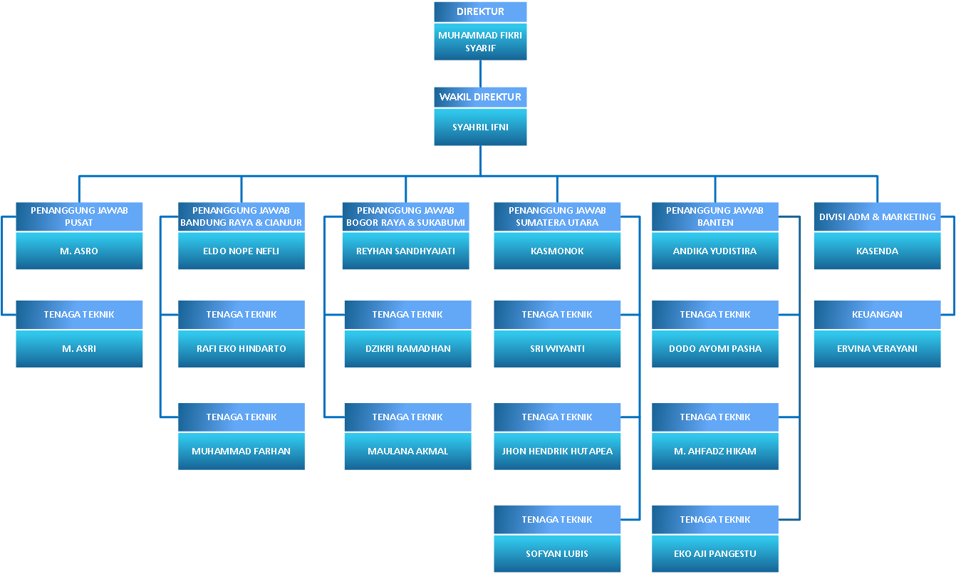
Struktur
Lingkup Usaha
Komitmen Mutu
Sasaran & Target
Motto
Produk & Layanan
Ketenagalistrikan
Mesin Sortir Telur
Galeri
Ketenagalistrikan
Mesin Sortir Telur
Kontak
STRUKTUR ORGANISASI
SYARIFTECH ENGINEERING SOLUTION